|
導語:4月10日,廣東省政府印發《關于深化我省環境影響評價制度改革指導意見》(下稱《意見》),此次改革提出優化區域規劃環評、試行環評豁免、告知承諾制、簡化環評內容等措施。新的環評政策將有利于紙制品業的發展,但對造紙項目來說,審批的難度將加大。 1、造紙項目審批難度將加大 
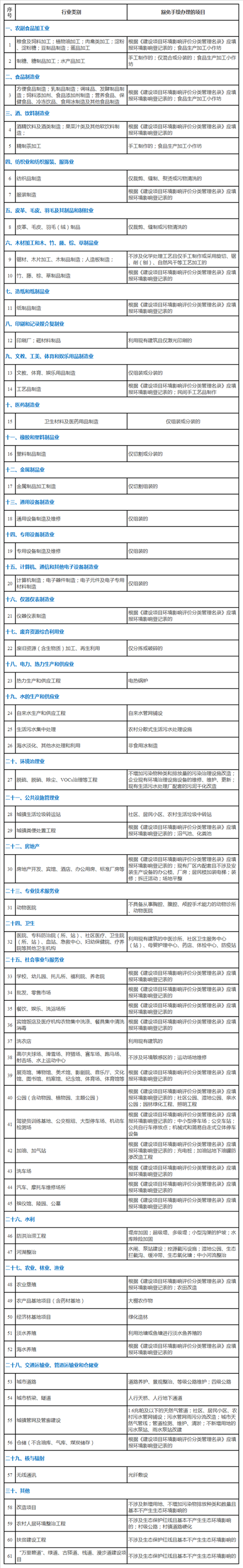
4月10日,廣東省政府印發《關于深化我省環境影響評價制度改革指導意見》(下稱《意見》),此次改革提出優化區域規劃環評、試行環評豁免、告知承諾制、簡化環評內容等措施。同時,廣東省生態環境廳配套出臺豁免環評和重點管理行業名錄,明確30大類61項建設項目可豁免環評手續;石化等8大類生態環境影響大、風險高的項目實施重點管理,嚴格環評要求。 新政下,造紙和紙制品業喜憂參半,紙漿、溶解漿、纖維漿等制造;造紙(含廢紙造紙)業被列入了重點管理的行業中,將嚴格環評要求,而紙制品制造業則被列為可豁免環評手續的行業中。 眾所周知,廣東省是我國紙和紙板產量最大的省份,也是國內紙制品業最發達的省份,新的環評政策將有利于紙制品業的發展,但對造紙項目來說,審批的難度將加大。 (五)試行豁免一批建設項目環評手續 通過制定豁免環評的建設項目名錄,對基本不產生生態環境影響的以下建設項目不納入環評管理范圍。 1.不涉及有毒有害及危險品的倉儲、物流配送等建設項目;2.不涉及環境敏感區的農村人居環境整治工程、扶貧建設工程、民生水利設施、碧道、綠道、古驛道建設等有關項目;3.不涉及新增用地、不增加污染物排放種類和數量的改造項目;4.除上述情形外,未列入《建設項目環境影響評價分類管理名錄》的其他建設項目。 2、紙漿、造紙建設項目被納入重點管理名錄 
關于印發《廣東省豁免環境影響評價手續辦理的建設項目名錄(2020年版)》的通知 粵環函〔2020〕108號 各地級以上市生態環境局: 根據《廣東省人民政府辦公廳印發關于深化我省環境影響評價制度改革指導意見的通知》(粵辦函〔2020〕44號)有關要求,我廳制定了《廣東省豁免環境影響評價手續辦理的建設項目名錄(2020年版)》,現予印發。納入本名錄的建設項目,無需辦理環評手續。 本名錄由省生態環境廳負責解釋,并適時修訂。 本名錄自2020年4月15日起施行。 廣東省生態環境廳 2020年4月7日 “這次環評改革是廣東力度最大的一次,總的原則是‘該嚴則嚴,能簡則簡’,但不代表企業就不再有環保責任。”廣東省生態環境廳相關負責人表示,將繼續完善配套政策、加強環評編制監管,并通過執法檢查、大數據等強化事中事后監管。 豁免環評方面,《意見》提出,對基本不產生生態環境影響的項目不再納入環評管理范圍。廣東省生態環境廳發布的《廣東省豁免環境影響評價手續辦理的建設項目名錄(2020年版)》,進一步明確農副食品加工業、公共設施管理業、社會事業與服務業、農業林業漁業等30大類建設項目可豁免環評。 對石化、采掘、冶金、重大交通基礎設施等生態環境影響大、風險高的項目實施重點管理,嚴格環評要求,這些項目約占審批總數的2%。《廣東省實行環境影響評價重點管理的建設項目名錄(2020年版)》中明確規定,納入本名錄的建設項目(位于已開展區域規劃環評的開發區、專業園區或自由貿易試驗區內的除外),應當按照有關規定,嚴格落實環境影響評價管理要求。 廣東省實行環境影響評價重點管理的建設項目名錄 (2020年版) 一、石化化工、化纖、能源行業 石油加工、煉焦業;石油和天然氣開采業;化學原料和化學制品制造業(單純混合和分裝的除外);化學纖維制造業(單純紡絲的除外);火力發電(含熱電);綜合利用發電。 二、金屬行業、非金屬礦物制品業 黑色金屬及有色金屬冶煉、采選;稀土礦開發項目;水泥制造;平板玻璃制造;建筑陶瓷制造。 三、水利、交通、管道運輸業 總裝機1000千瓦及以上的水力發電;抽水蓄能電站;庫容1000萬立方米及以上的水庫;跨流域調水;大型河流引水;涉及環境敏感區的機場、鐵路、地鐵、高速公路、碼頭、危險化學品管線。 四、環境治理、廢棄資源利用業 危險廢物(含醫療廢物)處置;生活垃圾、一般工業固體廢物填埋或焚燒;廢電池、廢船、廢輪胎等加工、再生利用。 五、含以下工藝的建設項目 有電鍍工藝的項目;有洗毛、染整、脫膠工段或產生繅絲廢水、精煉廢水的紡織品制造項目;紙漿、溶解漿、纖維漿等制造;造紙(含廢紙造紙);鞣革項目;有煉化及硫化工藝的輪胎制造項目。 六、核與輻射 500千伏及以上輸變電工程;生產放射性同位素的項目及其退役(制備PET用放射性藥物的除外);使用I類放射源的項目(醫療使用的除外);銷售(含建造)、使用I類射線裝置的項目;甲級非密封放射性物質工作場所項目及其退役。 七、海洋工程 圍填海、海上堤壩工程;海洋礦產勘探開發、海上風電;跨海橋梁工程;水下爆破、疏浚等工程。 八、其他 位于生態保護紅線范圍內的項目。 
|