|
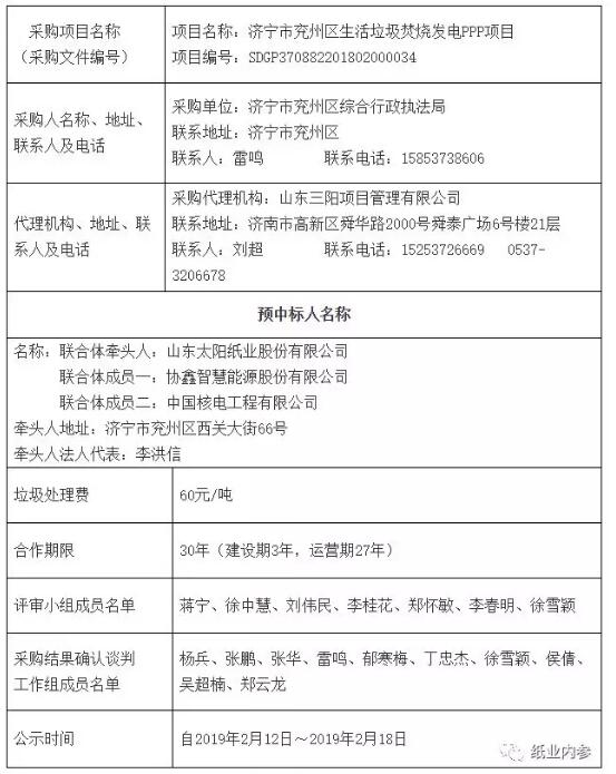
2月11日,中國政府采購網發布濟寧市兗州區生活垃圾焚燒發電PPP項目預中標公示。公示顯示,預中標人名稱為:山東太陽紙業股份有限公司(聯合體牽頭人)、協鑫智慧能源股份有限公司(聯合體成員一)和中國核電工程有限公司(聯合體成員二)。預中標的垃圾處理費為一噸60元,合作期限為30年(建設期3年,運營期27年)。 
據悉,項目總投資約8億元。項目位于濟寧市兗州區王橋村,濟寧北環路北側,G1511日蘭高速南側,配套的填埋場位于兗州區大安鎮后白家樓村。 項目建設內容和建設規模:建設日處理垃圾1500噸(3×500噸/天)爐排爐和32MW(20+12MW)汽輪發電機組及綜合廠房、填埋場等輔助設施;設備年有效工作時數為8000小時。 2018年8月2日,山東太陽控股集團有限公司與協鑫智慧(蘇州)能源電力投資有限公司在山東圣德國際酒店舉行簽約儀式。此次戰略合作框架協議的簽署,標志著雙方合作關系的全面提升,雙方將分別發揮平臺和技術優勢,共同投資、建設、運營可再生能源、清潔能源等項目,為積極推進太陽控股集團新舊動能轉換和高質量發展,促進濟寧市可再生能源產業和清潔能源產業的可持續發展,增強區域能源安全與保障能力,調整區域能源消費結構,實現節能減排發揮積極推進作用。 
|